百“历”挑一 “职”在必得丨国产又猛又黄又爽的视频成功举办第七届大学生简历设计制作大赛

作者: 时间:2024-05-31 点击数:

为帮助学院实习就业学生增强就业意识,充分做好就业准备,普及就业技巧,增强就业技能,提高大学生就业竞争力,国产又猛又黄又爽的视频举办第七届大学生简历设计制作大赛。

通过本次简历设计制作大赛,使同学们能够掌握简历设计及撰写要领,参赛同学的作品外观设计巧用心思,整洁美观又能凸显专业特色及个人特点。让我们一起来看看部分获奖者的优秀简历吧。

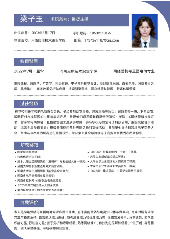
一等奖:网营2202梁子玉

二等奖:电商2204李亚昕

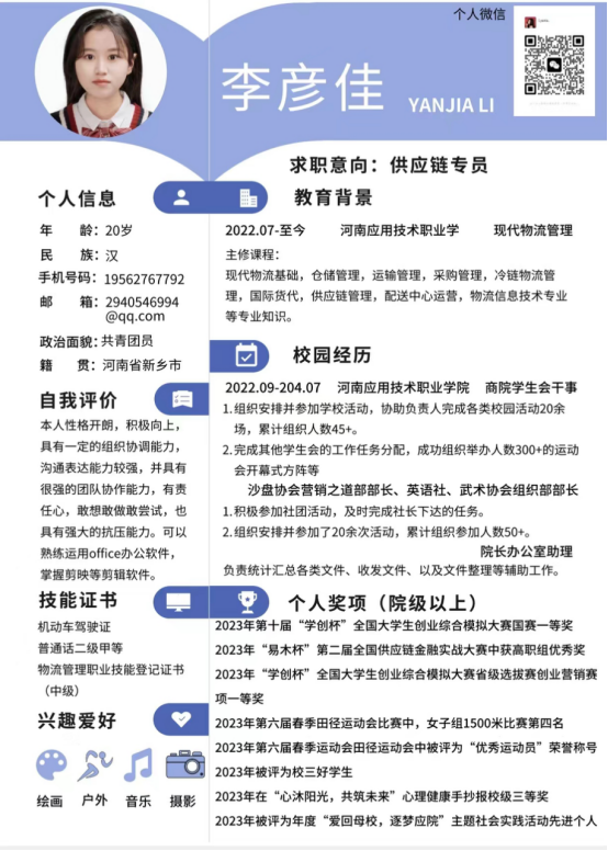
二等奖物流2202李彦佳

三等奖:电商2205李馨馨

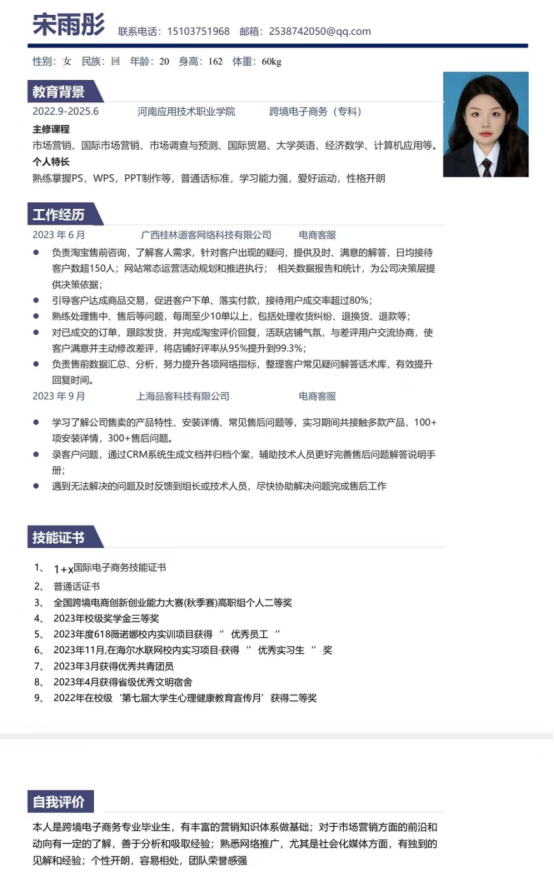
三等奖:跨境2201宋雨彤

三等奖:电商2201时心如

简历,是职业道路的第一张名片,它不仅是求职者的敲门砖,更是展现个人才能与潜质的舞台。同学们只有用心打磨简历,才能踏出求职成功的第一步!

亲爱的同学们,在人生旅途中,提高自我能力是一项永恒的任务。每一次自我提升,都如同点亮了前行道路上的一盏灯,因此,要以不懈的努力和坚定的信念,不断提高自身能力,书写属于自己人生的精彩篇章!

以下是本次简历大赛获奖名单:

【一等奖】

网营2202梁子玉

电商2202杨洋

电商2201刘昱茹

【二等奖】

营销2204周艺甲 物流2203赵青平

物流2202李彦佳 物流2202李世龙

电商2202杨云凯 电商2204李亚昕

连锁2201朱梦梦

【三等奖】

营销2202芦梦 营销2202陈思齐

网营2201付皓雯 连锁2201张家惠

跨境2201宋雨彤 电商2205顾晓曼

电商2205李馨馨 电商2201时心如

营销2201晋刘燕 营销2201丁依瑾、

网营2202景梦婷

版权所有-河南应用技术职业学院-国产又猛又黄又爽的视频